Segnalazione certificata d’inizio attività (SCIA)
Trattasi di una licenza edilizia a tutti gli effetti, anche se la segnalazione, che assume l’efficacia titolo abilitante, non è rilasciata dal dirigente incaricato, ma viene presentata al Comune.
Abrogazione della Denuncia d’inizio attività (DIA) (Art. 23 del DPR n. 380/01)
La Denuncia d’inizio attività (DIA) è stata abrogata e sostituita dalla Segnalazione certificata d’inizio attività (SCIA in alternativa – super, o propria). (Nella regione Sicilia e Provincia di Bolzano opera ancora la DIA super)
Esistono due tipologie di SCIA, secondo la l’intervento od opera edile
Con possibilità di utilizzo obbligatorio o facoltativo, (secondo le regioni e i comuni):
Differenze fra Segnalazioni certificate d’inizio attività (SCIA edilizie)
(I termini: “normale e super” sono stati utilizzati per la SCIA dalla Corte Costituzionale con sentenza n. 164/2012)
Presentazione della Segnalazione certificata d’Inizio attività (SCIA) (Art. 23 del DPR n. 380/01)
La certificazione asseverata deve essere presentata da un soggetto avente titolo per commissionare o compiere i lavori, (proprietario, assuntore, titolare di un diritto reale, usufruttuario, e altri come indicato dal regolamento edilizio), utilizzando i due stampati predisposti dall’ANCI:
Dove deve essere presentata la (SCIA) solo edilizia (Art. 23 del DPR n. 380/01)
La certificazione asseverata deve essere presentata presso lo Sportello unico per l’Edilizia (SUE) o trasmessa via e-mail o PEC, nell’apposito stampato unificato, allegando, secondo l’intervento edilizio, la documentazione prevista. (O chiedendo siano acquisite). (Trovano applicazioni le disposizioni in materia di Amministrazione digitale)
Dove deve essere presentata la (SCIA) edilizia, all’interno delle attività produttive(Art. 6 DPR n. 160/2010).
La certificazione asseverata deve essere presentata presso lo Sportello unico per le attività produttive (SUAP) o trasmessa via e-mail o PEC, nell’apposito stampato unificato, allegando, secondo l’intervento edilizio, la documentazione prevista. (O chiedendo siano acquisite). (Trovano applicazioni le disposizioni in materia di Amministrazione digitale)
Adempimenti del titolare della(SCIA) (Art. 23/23/bis DPR n. 380/01)
È fatta salva la possibilità, per l’interessato, di richiedere autonomamente atti di assenso alle amministrazioni competenti e, una volta ottenuti, allegarne copia alla SCIA presentata agli atti del comune, (o a quella da presentare).
L’interessato per le autorizzazioni, comunque denominate, che non è possibile autocertificare, al momento della presentazione della SCIA rivolge istanza allo Sportello unico affinché provveda ad acquisirle direttamente, anche tramite la Conferenza dei servizi, nel rispetto dei tempi previsti dalla legge.
Anche in questi casi l’inizio dei lavori può effettuarsi dalla data del rilascio.
L’interessato ha anche la possibilità di richiedere allo Sportello unico di acquisire preventivamente le autorizzazioni o nulla osta, non autocertificabili e, una volta ottenute, presentare in seguito la stessa SCIA.
La normativa prevede l’obbligo a carico del titolare di comunicare allo Sportello unico, (anche soltanto prima di iniziare i lavori):
La dichiarazione attestante l’avvenuta verifica dell’idoneità tecnico-professionale delle impreseaffidatarie dei lavori e della loro regolarità contributiva, per le opere soggette a Permesso/SCIA super, (se dovuta, in relazione all’intervento).
Il titolare della SCIA deve altresì comunicare, allo Sportello unico per l’edilizia, prima dell’inizio dell’intervento, il nome del direttore dei lavori, se soggetto diverso dal progettista che ha asseverato la stessa SCIA.
Possono essere anche più tecnici:
L’interessato, (in altre parole chi ha presentato la segnalazione), ha l’obbligo di comunicare allo Sportello unico la fine dei lavori, allegando copia del certificato di collaudo che il progettista – direttore dei lavori rilascia e altra eventuale documentazione richiesta.
La mancata comunicazione di fine lavori e quindi della consegna di tale documentazione comporta il pagamento di una sanzione pecuniaria. (Art. 23 c. 2 e 7 DPR n. 380/01)
Il titolare del titolo abilitante ha altresì l’obbligo di presentare gli atti relativi all’avvenuta presentazione della variazione catastale concernenti le opere realizzate, ovvero, la dichiarazione del tecnico, che le stesse, al riguardo, non hanno comportato alcuna modificazione.
Qualora sia prevista la SCA, secondo la tipologia delle opere e interventi effettuati, lo stesso soggetto titolare della (SCIA), ha il compito di consegnare entro 15 giorni dalla dichiarazione di fine lavori, la stessa Segnalazione certificata d’agibilità (SCA) con le asseverazioni del direttore dei lavori e quant’altro previsto nello stampato specifico. (Art. 24 DPR n. 380/01 come modificato dal D. Lgs. 25 novembre 2016, n. 222)
Tecnico che assevera l’intervento, che firma la certificazione del collaudo e la documentazione per la Segnalazione certificata d’Agibilità (SCA) – (Possono essere più tecnici)
La predisposizione della (SCIA) spetta al progettista, direttore dei lavori, o altro professionista iscritto all’albo, con competenza specifica, che firma ed assevera le condizioni di sicurezza, igiene, salubrità, risparmio energetico degli edifici e degli impianti negli stessi installati, nonché la conformità dell’opera al progetto presentato ed approvato.
La certificazione, la documentazione e asseverazione redatta sotto la propria responsabilità, avviene ai sensi degli artt. 359 e 481 del Codice Penale, (quale persona esercente un servizio di pubblica necessità).
Al termine delle opere o interventi eseguiti grazie alla “SCIA”, il direttore dei lavori (progettista) deve rilasciare al committente un certificato di collaudo che attesti la conformità dell’opera al progetto presentato con la segnalazione e la documentazione prevista. (L’inosservanza è sanzionata dall’art. 37 c. 5 DPR n. 380/01.)
Se dovuta, in relazione all’intervento, anche le certificazioni necessarie per la presentazione della Segnalazione certificata d’Agibilità (SCA).
Adempimenti dello Sportello unico (Art. 23 DPR 380/01 e artt. 19, e 19/bis L 241/90).
La disciplina prevede che allatto della presentazione della (SCIA) lo Sportello rilasci immediatamente, anche in via telematica, una ricevuta che ne attesta l’avvenuta presentazione.
Se non avviene contestualmente alla consegna della ricevuta, senza ritardo, comunica all’interessato l’avvio del procedimento, contenete altresì l’indicazione:
Se la verifica è positiva e la SCIA è conforme alla normativa, comunica all’interessato la validità della stessa.
Se nella verifica è accertata la carenza dei requisiti e dei presupposti richiesti per lo svolgimento dell’attività edilizia, richiede documentazione, o elementi integrativi di giudizio,e indica le condizioni per conformare l’atto.
Se sono necessarie documentazioni, certificazioni, comunicazioni, nulla osta o altro, che il Comune è nell’impossibilità di reperirli, lo Sportello unico, richiede, per una volta soltanto, tale documentazione necessaria per completare l’iter procedurale.
In questo caso l’efficacia della (SCIA) deve essere ritardata in attesa del reperimento degli atti mancanti.
Se per la validità della stessa sono necessarie altre SCIA, comunicazioni, attestazioni, asseverazioni e notifiche, (anche di altre amministrazioni), queste vengono acquisite direttamente, (compreso il DURC se dovuto), anche attraverso la conferenza dei servizi.
Il rilascio o il diniego degli atti deve essere comunicato al richiedente.
Nell’ipotesi che la(SCIA) sia stata presentata in assenza dei presupposti e requisiti di legge o risulti non completa, (attenzione NON nella presentazione di atti, o pareri, che devono essere acquisiti direttamente dall’ufficio), per esempio, nelle autocertificazioni, attestazioni e asseverazioni o certificazioni del tecnico e quindi sia conformabile, (sanarla, rendere regolare) l’ufficio comunica al titolare, al progettista, (entro 30 giorni dalla presentazione), che vi sono elementi ostativi all’accettazione della stessa e richiede (con atto scritto notificato) ulteriori elementi di giudizio e controdeduzioni, (entro un termine minimo di 30 giorni).
Anche in questo caso l’efficacia dell’atto deve essere ritardata in attesa della fine dell’iter procedurale.
La mancata conformazione della (SCIA), comporta il divieto di iniziare o prosecuzione dei lavori (con specifica ordinanza notificata) e l’applicazione, nella seconda ipotesi, in relazione alla tipologia dei lavori realizzati con (SCIA) inidonea, delle sanzioni amministrative ripristinatorie penali, se ricorrenti.
ATTENZIONE! L’esecuzione di opere, non previste dalla stessa SCIA, o in difformità, anche nel silenzio dello sportello unico, porta sempre in qualsiasi momento, anche a lavori ultimati, all’adozione dei provvedimenti sanzionatori previsti dal DPR n. 380/01, (o legge regionale).
L’efficacia della (SCIA) può essere sospesa, anche successivamente all’inizio dei lavori, per gravi motivi. (Presenza di un pericolo o di un danno al patrimonio artistico e culturale, all’ambiente, alla salute e alla pubblica sicurezza o la difesa nazionale).
Opere e interventi edili soggetti a (SCIA normale) (Art. 22 c 1e 2 del DPR n. 380/01)
Prima dell’attuale normativa, la SCIA (normale) poteva essere utilizzata per tutti gli interventi, che non erano liberi, non sottoposti a CILA e a Permesso.
ORA con l’attuale modifica vengono indicati espressamente, in modo analitico.
Con la SCIA (normale) è possibile:
Opere e interventi edili soggetti a (SCIA in alternativa – super) (Art. 23 c 1 del DPR n. 380/01)
La (SCIA) consente la realizzazione di numerosi interventi edilizi, in modo facoltativo in alternativa al Permesso di costruire, o interventi propri in forma obbligatoria, (secondo le regioni).
Nel concreto è possibile eseguire con la (SCIA):
Opere e interventi edili soggetti a SCIA propria (super) (Art. 22 c. 2/bis DPR 380/01) (Stampato ANCI SCIA normale)
Contenuto della Segnalazione certificata d’Inizio attività (SCIA) (Artt 22 e. 23 del DPR n. 380/01)
La (SCIA) deve essere, accompagnata da una dettagliata asseverazione e quant’altro richiesto negli specifici stampati (ANCI), a firma di un tecnico abilitato.
La relazione deve contenere la documentazione (ovvero l’autocertificazione) necessaria per l’individuazione dell’intervento edilizio, gli opportuni elaborati progettuali con la descrizione delle opere e la dichiarazione di conformità delle stesse alla normativa di settore.
Con le autocertificazioni, attestazioni o asseverazioni, allegate alla (SCIA),è possibile sostituire pareri di organi o enti, in altre parole l’esecuzione di verifiche preventive, salvo i casi di esclusione e i riscontri successivi degli stessi enti o da parte dell’amministrazione.
La normativa esclude dall’autocertificazione:
Inizio dei lavori con la (SCIA) (Artt 22 e. 23 del DPR n. 380/01)
Solo dopo avere presentato la (SCIA) avere comunicato il nome dell’impresa, (del direttore dei lavori se tecnico diverso dal progettista), posizionato il cartello di cantiere, è consentito l’inizio dei lavori.
Attenzione! Se lo Sportello unico deve acquisire atti d’assenso comunque denominati, l’inizio dei lavori avverrà solo dopo il reperimento degli stessi, con comunicazione all’interessato.
Se l’intervento edilizio è assoggettato a vincoli, non è consentito dare avvio ai lavori, sia che trattasi di vincoli di competenza del Comune, sia che si tratti di vincoli di competenza di altre amministrazioni (es.: autorizzazione per il vincolo paesaggistico e culturale, idrologico e boschivo, il nulla osta per i parchi, ecc.).
L’inizio dei lavori è consentito solo dopo l’ottenimento dell’assenso.
Se quest’ultimo è negativo la (SCIA) presentata, è priva di efficacia ed è archiviata, previa comunicazione al soggetto interessato.
Validità e decadenza della (SCIA) (art.23 DPR 380/01).
Sanatoria per le opere eseguite in assenza o difformità dalla (SCIA normale e alternativa “super”)
I lavori edili relativi a interventi e opere rientranti fra quelle soggette a (SCIA), eseguite in assenza della stessa, in difformità totale o parziale, NON in contrasto con gli strumenti urbanistici, nonché dalla restante normativa sullo svolgimento dell’attività edilizia, anche sospesi con la prescritta ordinanza, possono essere ripresi e sanati, a richiesta del soggetto responsabile, previo pagamento della sanzione prevista come oblazione, di eventuali contributi, se dovuti, e contestuale presentazione di una (SCIA) ritardata in sanatoria o resa conforme alla disciplina. (Prevede l’accertamento di conformità per la SCIA in alternativa e propria, “super”: l’art. 36 e per la SCIA normale: l’art. 37 DPR n. 380/01. O legge regionale)
Titolo da esibire in cantiere (Art. 27 DPR n. 380/01)
La sussistenza del titolo, da esibire agli organi di vigilanza, è provata con la copia della SCIA da cui risulti la data di ricevimento della stessa, l’elenco di quanto presentato a corredo del progetto, l’attestazione del professionista abilitato, nonché le autocertificazioni previste.
Cartello di cantiere (Art. 27 DPR n. 380/01)
Come espressamente previsto dal regolamento edilizio, prima di iniziare i lavori di cantieramento, il costruttore deve collocare il cartello di cantiere, con le indicazioni previste dalla normativa, in luogo visibile dalla pubblica via.
Contributi (Art. 16 DPR n. 380/01 – Strumenti urbanistici comunali))
Nel caso in cui la SCIA riguardi un intervento edilizio per il quale si rende necessario il versamento del contributo di costruzione, il committente deve effettuare il versamento degli oneri concessori nella misura vigente (secondo le norme regionali e comunali che regolano le modalità di calcolo e di pagamento degli oneri concessori) e consegnare all’Ufficio una copia della ricevuta entro 30 giorni dalla data di deposito della SCIA (che corrisponde al tempo consentito al competente ufficio comunale per verificare la correttezza dell’istanza).
La (SCIA) deve contenere la quantificazione e il versamento dei contributi di legge.
Diritti di segreteria (Statuto comunale – Strumenti urbanistici comunali)
Sono previsti i diritti di segreteria dovuti per la presentazione della Segnalazione certificata d’Inizio attività (SCIA).
Sanzioni previste in caso di effettuazione dei lavori senza la Segnalazione certificata d’Inizio attività (SCIA normale) o in difformità (Art. 37 del DPR n. 380/01 o legge regionale).
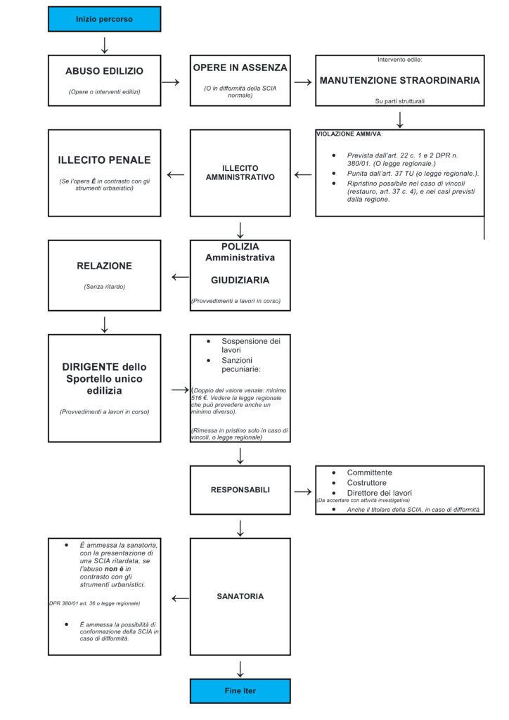
L’esecuzione di opere o interventi edilizi, soggetti a (SCIA) in assenza, in parziale o totale difformità, costituisce violazione amministrativa. (Se non contrasto con gli strumenti urbanistici, altrimenti sconfina nel penale). In caso d’abuso trovano applicazione i provvedimenti sanzionatori pecuniari amministrativi ad opera del Dirigente dello Sportello unico, titolare della vigilanza edilizia. (Alcune regioni prevedono anche la rimessa in pristino)
Carattere dell’abuso: illecito amministrativo
DIRIGENTE dello Sportello unico per l’adozione dei provvedimenti sanzionatori amministrativi:
Alcune regioni prevedono anche la rimessa in pristino, (se non è possibile conformare la SCIA o accettarla in sanatoria). Se l’interventi risulta in contrasto con gli strumenti urbanistici: Reato edilizio.
In entrambi i casi: lo stesso dirigente informa l’Amministrazione finanziaria (Agenzia delle entrate). (Ai sensi dell’art. 49 del DPR n. 380/01).
Ipotesi d’abuso edilizio accertato dalla Polizia Giudiziaria:“In un manufatto fuori vincolo, viene accertata l’esecuzione di un intervento edile consistente nelle operazioni di consolidamento statico interessante i muri portanti dell’edificio, senza portare modificazione ai parametri edilizi, in assenza del titolo abilitativo, o in difformità

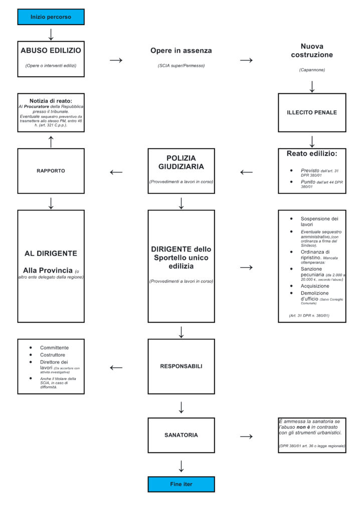
Sanzioni previste in caso di effettuazione dei lavori senza la Segnalazione certificata d’Inizio attività (SCIA super), in totale difformità o con variazioni essenziali.(Esclusa la parziale difformità che prevede un percorso sanzionatorio diverso, art. 34 o legge regionale).
L’esecuzione di opere o interventi edilizi, soggetti a (SCIA) in assenza, in totale difformità o con variazioni essenziali, costituisce reato edilizio.
In caso d’abuso trovano applicazione i provvedimenti sanzionatori ripristinatori amministrativi di competenza del Dirigente dello Sportello unico, titolare della vigilanza edilizia.
Carattere dell’abuso: illecito penale (Previsto dall’art. 31 DPR n. 380/01)
DIRIGENTE: Adozione dei provvedimenti sanzionatori amministrativi ripristinatori.
In entrambi i casi: deve essere notiziata l’Amministrazione finanziaria (Agenzia delle entrate). (Ai sensi dell’art. 49 del DPR n. 380/01).
Ipotesi d’abuso edilizio accertato dalla Polizia Giudiziaria:
In un’area privata, situata in zona industriale, un’impresa edile ha costruito un edificio da destinare a officina meccanica di autoriparazioni e carrozzeria, senza licenza edilizia.

Segnalazione certificata inizio attività (SCIA)
Segnalazione certificata inizio attività (SCIA) alternativa al permesso di costruire